Back to 5.2.3 Height Adjustment

5.2.3 Height Adjustment — Electrical & Control

V-Model Traceability: This page addresses RM-5 (≥ 400 mm vertical stroke, ≤ 32 s full travel) and RM-1 (structural stability under punching loads) at the electrical and control layer.

Requirements Cascade

The height-adjustment electrical subsystem responds to the following system-level requirements defined in the Robot Mechanism section:

System Req Subsystem Implication
RM-3 ≥ 400 mm vertical stroke with ≤ 32 s full travel — motor must deliver ~800 rpm at the screw-jack input shaft
RM-1 Structural stability — self-locking screw jack must hold position without motor power under punching loads

Motor Specification & Selection

The vertical axis uses a CHP-36GP-555 brushed DC gear motor (24V, 36mm diameter) with an integrated all-metal planetary gearbox (27:1 ratio) driving the HK2T screw-jack input shaft. The motor was selected based on a back-calculated speed requirement of approximately 800 rpm at the jack input to achieve the RM-3 travel-time target.

Parameter Value
ModelCHP-36GP-555
TypeBrushed DC with all-metal planetary gearbox
Supply voltage24V DC
Gearbox ratio27:1 (i27)
Output speed (no-load)440 RPM
Rated current~2.6 A
Stall current~21 A
Rated torque~1.37 N·m (14 kg·cm)
Shaft8 mm D-type

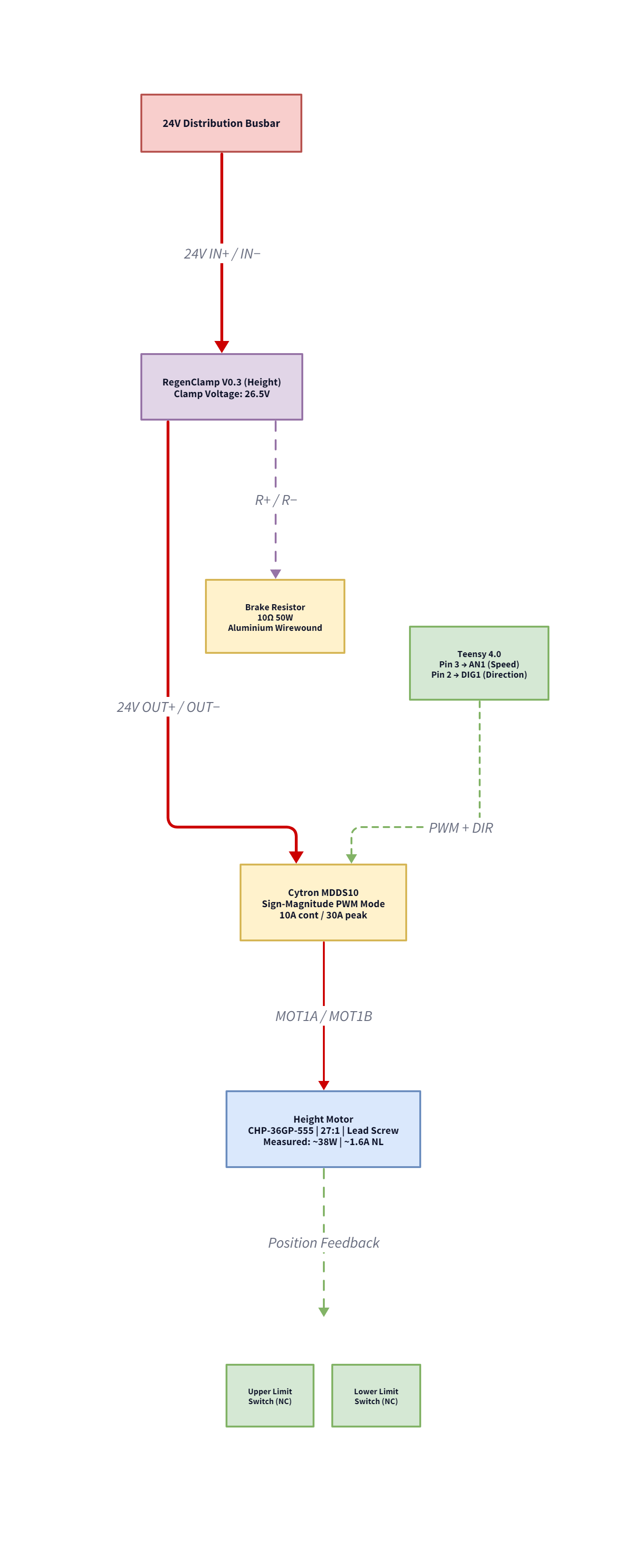
Motor Driver — Cytron MDDS10

The Cytron MDDS10 dual-channel motor driver operates in Sign-Magnitude mode, requiring two control signals: a PWM signal (speed) and a digital signal (direction). The corrected pin assignments are:

Teensy Pin MDDS10 Terminal Signal Type Function
Pin 3 AN1 PWM (0–255) Motor speed — proportional to duty cycle
Pin 2 DIG1 / IN1 Digital (HIGH/LOW) Motor direction — HIGH = up, LOW = down
Pin Assignment Correction: The initial firmware (V2) erroneously assigned Pin 2 to PWM and Pin 3 to DIR — transposing the two signals. Because Pin 2 is not PWM-capable on the Teensy 4.0, the motor received a constant-amplitude square wave regardless of the commanded speed, resulting in uncontrolled full-speed operation. The corrected assignment (above) was validated in firmware V3. See System Troubleshooting Appendix §Defect 5 for the full root-cause analysis.

Self-Locking Safety

The HK2T screw-jack's travelling-nut design provides inherent self-locking: the lead angle of the screw thread is below the friction angle, meaning the column holds position even when motor power is removed. This is a critical safety feature, as the robot must not descend unexpectedly onto the user during training.

Regenerative Braking Resistor Sizing

The firmware ramp-down mitigation governs deceleration during height adjustment operations; however, the RegenClamp V0.3 is still required to dissipate any residual back-EMF on the 24 V bus at end-of-travel before it can exceed the PSU over-voltage protection (OVP) threshold at approximately 28 V. The sizing of a regenerative brake resistor is governed by two constraints. First, the electrical resistance limit must be low enough to allow sufficient current to flow out of the system, preventing a voltage bottleneck as governed by Ohm's Law. Second, the thermal wattage limit must possess enough thermal mass to absorb the instantaneous power spike without melting the internal wirewound element as governed by Joule's Law. The analysis below details how the specific resistor requirements were obtained for the lead screw elevator.

Hardware Profile

Parameter Component / Characteristic
Driver Cytron MDDS10
Motor CHP-36GP-555 DC Motor
Mechanics Lead screw elevator (high friction, self-locking tendency)
Selected Resistor 10 Ω, 50 W Aluminium Wirewound

Electrical Calculation (Resistance Sizing)

Lead screw mechanisms have significant internal friction and naturally resist back-driving. Therefore, the back-EMF generated when the elevator stops is significantly lower than the free-spinning base rotation. At the 26.5 V clamp threshold, a 10 Ω resistor allows a maximum braking current of 2.65 A:

Ipeak = 26.5 V / 10 Ω = 2.65 A

Because the lead screw self-brakes to a degree, this lower current limit is entirely sufficient to bleed off the remaining kinetic energy without causing an overvoltage fault on the driver.

Thermal Calculation (Wattage Sizing)

The instantaneous heat generated during an elevator stop is approximately 70.23 W:

Ppeak = (26.5 V)2 / 10 Ω = 70.23 W

Dumping a 70.23 W pulse into a 50 W-rated resistor represents a highly conservative 1.4× thermal overload. Because the elevator is adjusted less frequently than the base rotates during active sparring, the 50 W thermal mass is more than adequate to dissipate the heat between adjustments.

Summary of Component Selection

Subsystem Clamp Threshold Resistance Peak Current Peak Power Spike Resistor Rating Overload Factor
Height Elevator 26.5 V 10 Ω 2.65 A ~70 W 50 W 1.4× (Safe)

Height Motor Power Subsystem

Height adjustment power subsystem
Height motor power subsystem: CHP-36GP-555 brushed DC motor on the 24V bus via Cytron MDDS10 driver, with RegenClamp V0.3 and 10Ω/50W brake resistor for back-EMF dissipation. Click to enlarge.

Verification Targets

The following tests are planned for the height-adjustment electrical subsystem, mapping to the right side of the V-Model:

Test Criterion Target Status
Full-stroke actuation 400 mm travel time ≤ 32 s Pending
Self-locking hold Position drift under 10 kg static load, motor off 0 mm drift over 60 s Pending